FM DX Webserver 81.201.61.159:8080 je OFFLINE mapa serverů

Translate

Přihlášení

Posloucháme

Radio 1

Retro FM Russia

Antena Wellgood Loop (=ALA1530)

05.01.2020 10:30 I Jirka

Při hledání informací o Loop anténách jsem narazil na klon antény ALA 1530. Autor kopie rozebral po havárii původní Ala 1530 a vytvořil její klon. Na svých stránkách nabízí také tištěný spoj, který ale není pro konstrukci antény vyloženě nutný. Původní článek se nachází zde: https://www.george-smart.co.uk/projects/wellgood_loop/. Pro jistotu jsem ho ale zazálohoval také do PDF a přikládám rovněž stažené fotky.

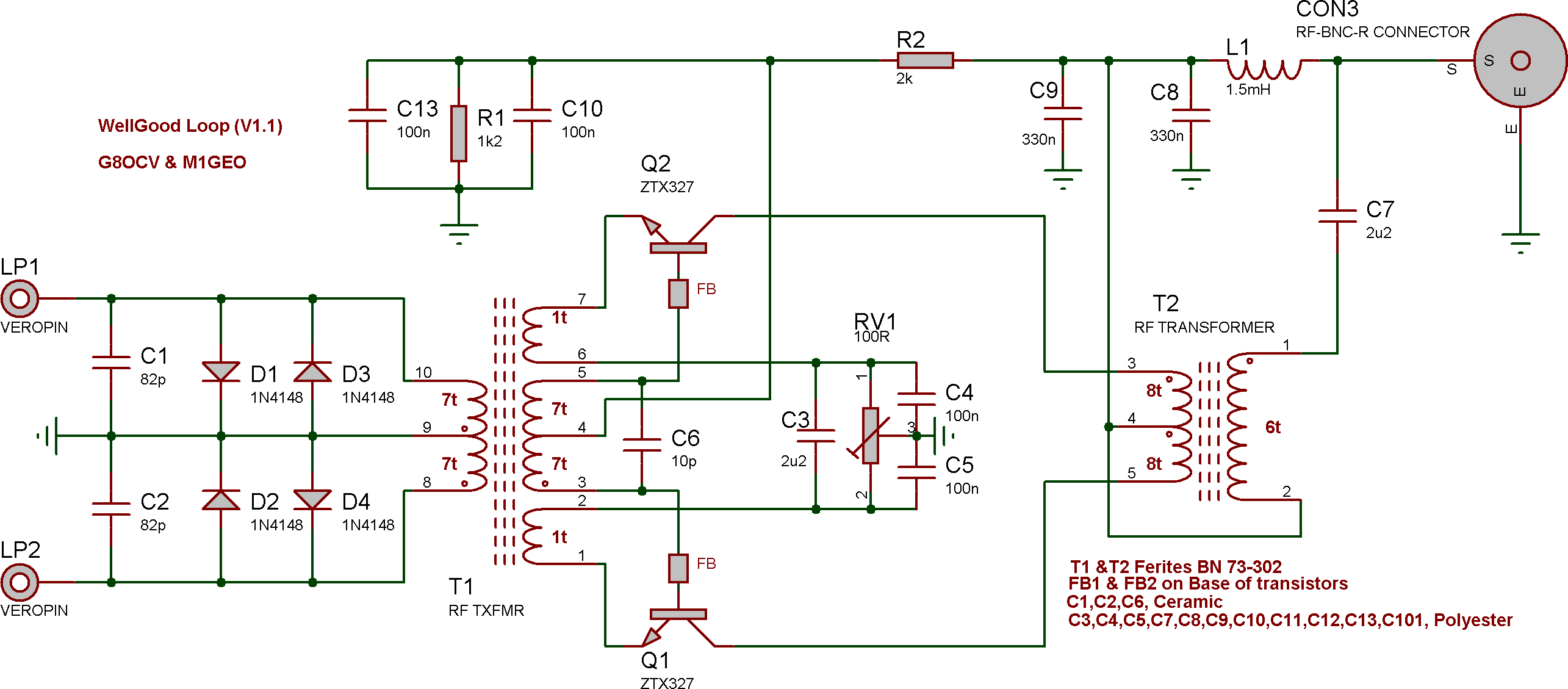
3_507_1578216700_wgl_schematic.png
Autor: M1GEO George Smart, https://www.george-smart.co.uk

3_507_1578216700_wgl_schematic.png

Autor: M1GEO George Smart, https://www.george-smart.co.uk

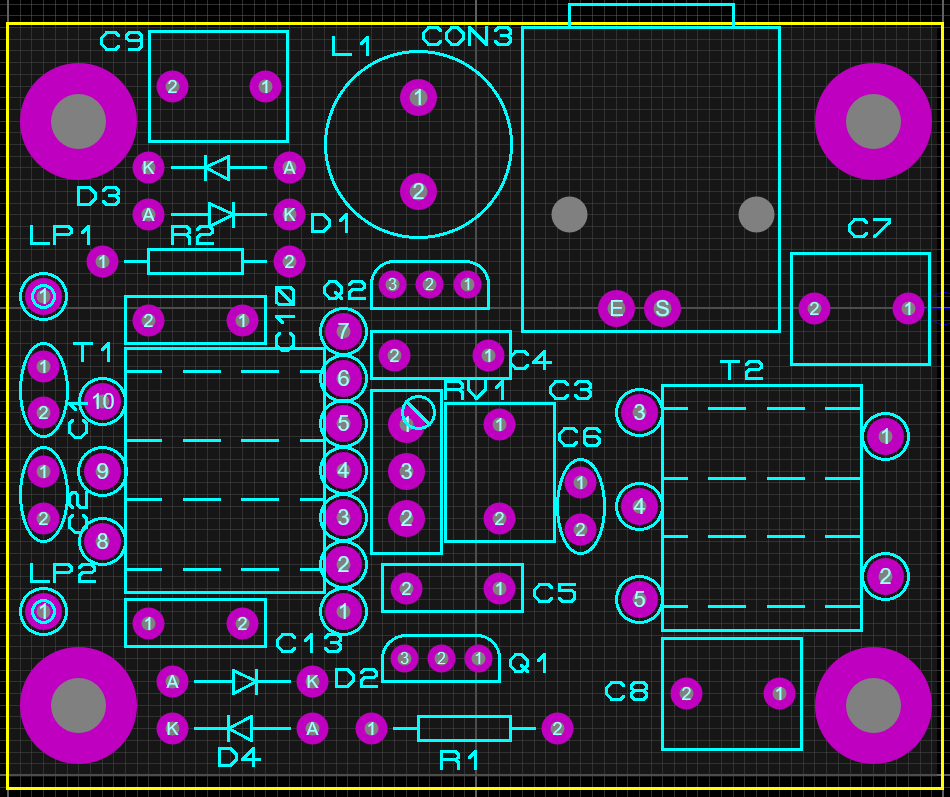
3_507_1578216700_wgl_pcb_bt_2a.png

Autor: M1GEO George Smart, https://www.george-smart.co.uk

3_507_1578216700_wgl_pcb_bt_1a.png

Autor: M1GEO George Smart, https://www.george-smart.co.uk

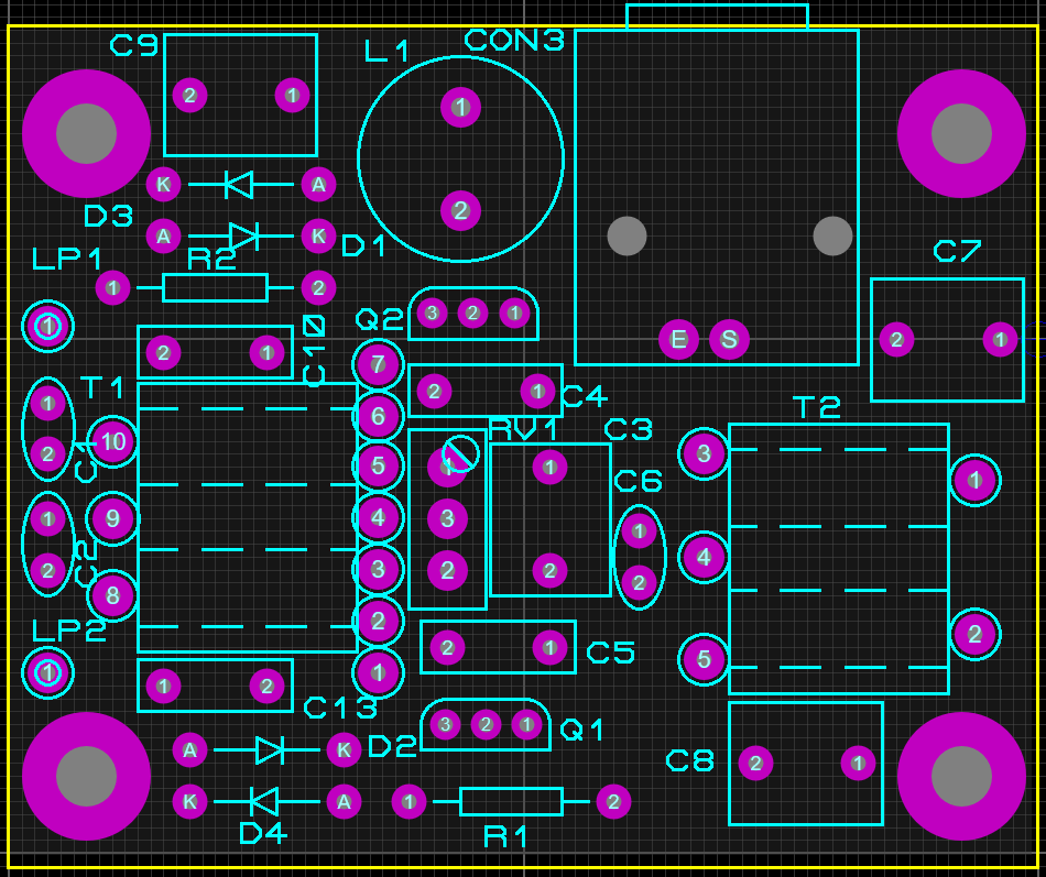
3_507_1578216700_wgl_pcb_2a.png

Autor: M1GEO George Smart, https://www.george-smart.co.uk

3_507_1578216700_wgl_pcb_2.png

Autor: M1GEO George Smart, https://www.george-smart.co.uk

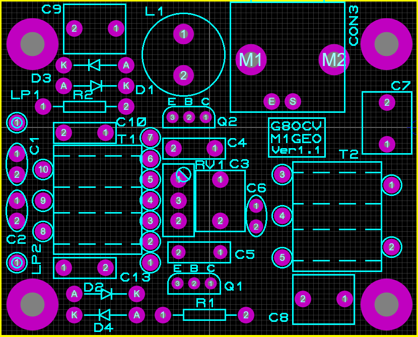
3_507_1578216700_wgl_pcb_1a.png

Autor: M1GEO George Smart, https://www.george-smart.co.uk

3_507_1578216700_wgl_pcb_1.png

Autor: M1GEO George Smart, https://www.george-smart.co.uk

3_507_1578216700_wellgood-loop-_-george-smart-–-m1geo.pdf

Autor: M1GEO George Smart, https://www.george-smart.co.uk

3_507_1578216700_bias-tee.png

Autor: M1GEO George Smart, https://www.george-smart.co.uk

3_507_1578216699_20170309_135508.jpg

Autor: M1GEO George Smart, https://www.george-smart.co.uk

3_507_1578216698_20170307_141942.jpg

Autor: M1GEO George Smart, https://www.george-smart.co.uk


Hodnotilo 0 uživatelů

Antény Počet přečtení: 15812

Jméno:

E-mail:

Komentář:


Antispam: 1 krát deset =

Vyhledávání

Můj bazárek

Sony XDR-F1 HD za výhodnou cenu (PRODÁM: Různé) Ahoj, prodám své druhé záložní Sony XDR F1HD. Ovládání na přijímači a také přes PC (XDR GTK, Konrad) ... Detail inzerátu

Tropopodmínky

Kompletní předpověď nalezente na www.dxinfocentre.com

Poslední komentáře

Statistika připojení na SpyServer >>> I will right away seize your rss as I can't in finding your email subscription hype ...
18.05.2025
ADS-B Anténa 1090 MHz >>> Thanks for the marvelous posting! I genuinely enjoyed reading it, you may be a great ...
18.05.2025
Srovnání Loop 1,5 x 10m vs EWE >>> Keep on working, great job! casino en ligne fiable Nice post. I learn something tot ...
18.05.2025
Po letech na DAB a zrovna dobré podmínky >>> I savour, result in I discovered just what I was looking for. You've ended my 4 day ...
18.05.2025
[CHN] 1323 China Radio International >>> I don't know whether it's just me or if perhaps everyone else experiencing issues wit ...
18.05.2025

Podmínky

Facebook

Youtube kanál

Plné zobrazení I Mobilní verze

(c) dxing.cz 2026

Tento web využívá cookies. Jeho používáním s tím vyjadřujete souhlas.O cookies Rozumím